近日,工业和信息化部装备工业一司、农业农村部农业机械化管理司、国家卫生健康委员会规划发展与信息化司、国家矿山安全监察局综合司等四部门联合发布《关于农业、建筑、医疗、矿山领域机器人应用优秀场景名单的公示》。

其中,农业领域机器人应用优秀场景21个,建筑领域机器人应用优秀场景11个,医疗领域机器人应用优秀场景25个,矿山领域机器人应用优秀场景20个。
(完整名单请见文末)
本文重点选取矿山领域机器人应用优秀场景入选企业展开详细介绍
矿山领域共公示的20个机器人应用优秀场景中,共计31家企业入选。
其中山东金宝慱亚洲体育科技有限公司共入选[方向1:矿山作业机器人及系统——煤矿挖进作业、煤矿防冲卸压作业]两个项目;

中国铁建重工集团股份有限公司共入选[方向1:矿山作业机器人及系统——煤矿挖进作业、井下喷浆作业]两个项目;

中煤科工集团沈阳研究院有限公司共入选[方向1:矿山作业机器人及系统——井下喷浆作业]、[方向2:矿山安控机器人及系统——变电所巡检、巷道巡检、厂区巡检、压风机房巡检]五个项目;

中信重工开诚智能装备有限公司共入选[方向2:矿山安控机器人及系统——变电所巡检、皮带巡检、水泵房巡检]、[方向4:矿山应急救援机器人及系统——井下消防侦查灭火]四个项目;

山西戴德测控技术有限公司共入选[方向2:矿山安控机器人及系统——皮带巡检、巷道巡检]两个项目;
丹东东方测控技术股份有限公司共入选[方向3:矿山运输、分拣、清理机器人及系统——露天矿无人驾驶、井下无人驾驶]两个项目。
入选企业具体情况如下所示:
▍方向1:矿山作业机器人及系统
煤矿挖进作业
(1)西安煤矿机械有限公司
西安煤矿机械有限公司(原西安煤矿机械厂)是我国采煤机设计制造的大型骨干企业。始建于1951年,1960年隶属于国家煤炭部。1998年划归陕西省属企业,2007年元月改制为国有独资企业,2008年8月19日经陕西煤业化工集团和中国煤矿机械装备公司合作投资4.9亿元重组了西安煤矿机械有限公司。
(2)沈阳天安科技股份有限公司
沈阳天安科技股份有限公司是沈阳煤炭科学研究所按国家科研事业单位转型要求于2004年组建的专业从事煤炭采掘支护机械和洗选设备设计研发、生产制造、销售服务于一体的高新技术企业。天安公司是目前国内专业从事煤矿采掘特种支护和块煤洗选装备研发及煤炭绿色开采技术研究的综合科技企业,将致力于持续发展成为该领域内优异的科技创新型企业。
(3)三一重型装备有限公司
三一重型装备有限公司(简称三一重装)是专业从事矿山机械、煤炭掘、采、运成套设备研发、制造及销售的大型装备制造企业。在国内,设立有12个分公司,公司集营销与服务为一体,对陕西、山西、四川、贵州、东北等全国500多个矿区进行跟踪式服务;在国外,有阿根廷、俄罗斯、印度、南非、蒙古等全球150多个国家和地区遍布着三一重装的产品与服务。目前,三一重装正以雄厚硬件资源不间断攻克无人化、电动化、自动化技术难题。
(4)山东金宝慱亚洲体育科技有限公司
山东金宝慱亚洲体育科技股份有限公司成立于2003年9月,致力于煤矿巷道创新装备研发18年。主营产品涵盖煤矿智能高效掘进技术与装备、煤矿混凝土施工技术与装备、煤矿粉尘综合防治技术与装备、煤矿动力灾害防治技术与装备以及煤矿机器人五大系列,国内客户主要有神华集团、山能集团、中煤集团、中国铁建集团、徐工集团等大型集团公司。
(5)西安重装韩城煤矿机械有限公司
西安重装韩城煤矿机械有限公司始建于1970年,是陕煤集团带式输送机、矿用风机及其智能化产品的专业化制造基地,是液压支架、采煤机、掘进机等矿用机电装备的维修再制造基地,是风机协会和重型运输机械协会会员单位,中机维协副理事长单位,国家高新技术企业,陕西省瞪羚企业。
(6)中国铁建重工集团股份有限公司
中国铁建重工集团股份有限公司成立于2007年,隶属于世界500强企业中国铁建股份有限公司,铁建重工始终专注于非标、特种、个性化、定制化的高端装备制造与服务,从零起步打造了轨道系统、掘进机、隧道施工装备等三大成熟产业板块,积极布局新型交通装备、高端农机、绿色建材装备、煤矿装备、新兴工程材料等多个新兴产业板块。集团TBM和大直径盾构机被广泛应用于国内30多个省市的地铁、铁路、煤矿和水利等重点工程;轨道系统位列国际先进水平,产品远销40多个国家和地区;自主研制的全电脑凿岩台车、混凝土喷射台车助推中国隧道智能建造。
井下喷浆作业
(1)中国铁建重工集团股份有限公司
(2)中煤科工集团沈阳研究院有限公司
中煤科工集团沈阳研究院有限公司始建于1953年(可追溯至1914年日伪时期),是新中国成立最早的煤矿科研机构,奠定了我国煤矿安全科学基础,历经几代科技工作者筚路蓝缕、接续奋斗,为推动国家煤炭工业科技创新和行业进步作出了开创性历史贡献。
(3)山西焦煤霍州煤电集团有限责任公司
霍州煤电集团有限责任公司前身为霍县矿务局,成立于1958年,2000年改制,2001年加入山西焦煤并成为其子公司。
(4)山西汾西华益实业有限公司
山西汾西华益实业有限公司是与山西焦煤汾西矿业集团合作的股份制企业。公司主营矿山机械设备及配件、矿用全岩、半煤岩巷掘进机及配件、带式输送机及配件、矿山除尘设备、聚乙烯/环氧树脂涂层矿用钢塑复合管、不锈钢抽放管、矿用封孔器、煤矿井下监测监控设备及系统等的研发、制造及销售。
井下探放水作业
精英数智科技股份有限公司
精英数智科技股份有限公司是一家在矿业领域应用数字化技术以实现矿山智能化高效安全运营的软件解决方案提供商和智能矿山数字化平台服务运营商,通过“云计算、物联网、大数据和人工智能”等数字化技术在矿山工业领域的深度融合应用,打造国产化自主可控、具有国际竞争力的矿山行业工业级软件产品,助力国内“数字矿山、智能矿山”的“高效、安全、智能”运行。
煤矿防冲卸压作业
山东金宝慱亚洲体育科技股份有限公司
▍方向2:矿山安控机器人及系统
变电所巡检
(1)科大智能电气技术有限公司
科大智能电网BG——电力能源领域主要的设备、技术、解决方案综合提供商之一。公司业务主要涉及电力自动化、新能源、通信、机器人制造等领域。
其配电终端、故障指示器、一二次设备融合、充电桩、电力智能巡检机器人、全自动配电设备检测平台等产品具有很强市场竞争力,连续多年市场份额居行业前列。
(2)中信重工开诚智能装备有限公司
(3)中煤科工集团沈阳研究院有限公司
皮带巡检
(1)中信重工开诚智能装备有限公司
(2)山西戴德测控技术有限公司
山西戴德测控技术有限公司——输送带安全运行方案提供商。
属国家高新技术企业,是国内“输送带无损检测”技术领域的领导者。2010年10月“钢丝绳芯输送带X射线在线检测系统”研发成功,2011年3月取得国家安全生产监察局颁发的矿用产品安全标志证书,2011年12月通过国家科学技术成果鉴定,鉴定结果为国际先进。
创造了多个领域成果:中国“钢丝绳芯输送带X射线检测装置”(9项专利技术);中国“输送带纵撕识别监测装置”(2项自主发明专利技术);中国“管状输送带状态监测系统”(2项自主发明专利技术)。
巷道巡检
(1)徐州科瑞矿业科技有限公司
徐州科瑞矿业科技有限公司以中国矿业大学雄厚的师资技术力量为依托,专门致力于煤矿自动化系统产品的研发与生产。公司长期从事煤矿生产全过程自动化、智能化控制系统及系列产品的研发与产业化工作。是国内煤矿物联网、自动化、信息化及智慧矿山的引领企业。
(2)中煤科工集团沈阳研究院有限公司
(3)山西戴德测控技术有限公司
水泵房巡检
中信重工开诚智能装备有限公司
厂区巡检 & 压风机房巡检
中煤科工集团沈阳研究院有限公司
▍方向3:矿山运输、分拣、清理机器人及系统
露天矿无人驾驶
(1)上海伯镭智能科技有限公司
上海伯镭智能科技有限公司(简称“伯镭科技”)成立于2015年,是全球泛在机器人技术的引领者,致力于自动驾驶等人工智能技术的研发和应用,打造企业级智能化运营解决方案。公司于2021年获得国家电投的战略投资,成为国家电投绿电交通生态成员。
(2)丹东东方测控技术股份有限公司
丹东东方测控技术股份有限公司成立于1996年,是为冶金、矿山、水泥、煤炭、电力、石化、砂石骨料等行业打造智能工厂、智能矿山,为新型城市建设提供智慧城市解决方案的专业公司,东方测控掌握在线检测、自动控制、应用软件、通信导航、自动化验、智能矿山、智能工厂、智慧城市、应用创新等领域的核心技术,自主开发了百余款高科技产品。其中,选矿智能控制系统、在线元素分析仪、X荧光在线品位分析仪、超声波在线粒度仪、露天矿车辆智能调度系统、井下电机车无人驾驶系统、智能矿山产品,是民族工业的骄傲。
(3)青岛慧拓智能机器有限公司
慧拓成立于2014年10月,以ACP平行理论为基础,致力于新一代云端化智能网联自动驾驶技术的研发及产业化。慧拓是一批具有北美顶级名校、国际无人驾驶及人工智能(AI)巨头企业背景的AI博士与行业专家联合中科院自动化所青岛智能产业技术研究院孵化的一家趋于行业内领先地位的科技创新型企业。专注于特定刚性需求场景下的平行驾驶产品、解决方案和测试评估系统研发。
(4)航天重型工程装备有限公司
航天重型工程装备有限公司(三江集团重型工程装备设计所)是中央驻鄂特大型高科技国有企业中国航天三江集团公司(中国航天科工集团第四研究院)的所属单位,是中国航天三江集团专业从事高端重型工程装备的研制总体单位和产业化平台公司。在电力驱动、自动控制、智能管理、结构设计及仿真、动力传动、液压及仿真等专业拥有突出技术优势,并获国家专利40余项。
井下无人驾驶
(1)金诚信矿业管理股份有限公司
金诚信矿业管理股份有限公司是一家集有色金属矿山、黑色金属矿山和化工矿山工程建设、矿山运营管理、矿山设计与技术研发等业务为一体的专业性管理服务企业,是行业内专注度最高的矿山开发服务企业之一。近年来机械装备实力有了大幅提升,目前拥有各类先进设备3000余台套。除世界上处于技术领先地位的大孔台车、天井钻机等专业设备外,还有数量众多的掘进台车、中深孔台车、铲运机、提升机、大型卡车、服务车、装药车、锚杆锚索台车、喷浆台车等先进装备。公司与挪曼尔特合资在中国内地生产的矿山井下多功能服务车,已面向国内外矿山市场销售。
(2)丹东东方测控技术股份有限公司
(3)山东工大中能科技有限公司
山东工大中能科技有限公司是专注于冶金能源行业的数字化、网络化、智能化的全产业链解决方案提供商,2016年在齐鲁股权交易中心科技版挂牌上市,2019年中标国家工信部智能制造系统解决方案供应商专项,致力于对工业数据全面感知、动态传输、实时分析技术的深度研究与开发,通过物联网、大数据、智能传感、云平台、自动化、智能控制等信息技术与制造技术的集成创新应用与融合,对人、机、料、法、环进行全面管控,整合生产经营各类信息,实现数字化、智能化的控制与管理。业务涉及的专业方向涵盖自动化、网络、软硬件研发、移动端开发、软件实施、大数据算法、数据分析等。
智能选矸
(1)徐州中矿恒扬科技有限公司
中矿恒扬2005年8月成立,致力于矿井提升系统、运输系统非标装备的研究与应用,坚持创新,17年来其技术团队先后到达570余座矿山现场,深入矿山井下7000余人次。恒扬人运用专业知识并结合矿山现场情况,研发、设计、制造出六项国内独一无二的先进装备;填补了国内三项技术空白,解决了行业内三大技术难题。尤其是煤与矸石机器人智能分拣系统,利用人工智能软件和机器人,替代人工手选矸石,加快推进煤矿智能化发展步伐,提升煤矿智能化水平。
(2)大连智仁智矿科技有限公司
大连智仁智矿科技有限公司是一家拥有前沿核心技术的智慧能源工业物联网企业,拥有构建智慧能源的软件基础设斲的系列化前沿核心技术,包括RED-MOS(智慧操作系统)、RED-SDN、RED-DDS、RED-Cloud、RED-Coding、RED-GIS、RED-Sensing、RED-Defense、RED-MagicV,可提供定制化的智慧能源工业系统及平台化解决方案:例如智慧工厂、智慧矿山、智慧安全、智慧救援、智慧生产、智慧传动、智慧能源等。
(3)赣州好朋友科技有限公司
赣州好朋友科技有限公司是一家致力于提供专业、高效的矿石分选设备和智能科技化改造解决方案的高新技术企业。公司以感知技术、模式识别、人机交互、机器视觉、控制与执行技术、信息处理、嵌入系统等智能技术为基础,在智能分选设备平台的照明、成像和采集、信息分析处理、驱动和执行、物料输送等方向。
▍方向4:矿山应急救援机器人及系统
井下消防侦查灭火
中信重工开诚智能装备有限公司
矿区应急运输
帝蛮神(上海)科技有限公司
帝蛮神(上海)科技有限公司(以下简称“帝蛮神”) 是一家专业从事于智能机器人研发的科技型创新型企业,旨在进行人工智能前沿研究,成为全场景移动机器人的智造者。
上海中心作为研发引擎,研究开发高性能算法,包括SLAM,图像识别,视觉感知等,以特种机器人研发为切入点,深耕工业机器人使用场景及体验的洞察与分析,专注于研发、设计和制造全球领先的全地形移动机器人解决方案。
已成功开发了多款产品,并在若干行业领域开始了应用。如:“骑士”——国内首款全地形光伏智能运维机器人,实现了光伏电站无人值守和智能运维,为光伏电站运维实现降本增效并节省大量劳动力;“大力神”——国内首款全地形重载运输机器人,在应急安全领域实现了自主跟随指挥人员物资搬运,改善了人员高负荷劳动情况,提高了救灾处理效率。
▍方向5:其他机器人及系统
井下提升系统钢丝绳更换
特码斯派克工业技术(安徽)有限公司
特码斯派克工业技术(安徽)有限公司经营范围包括工业技术开发、服务、推广、咨询、转让,工程和技术研究与试验发展,产品设计,智能机器人、智能化工作面、智能化装备、监控监测系统、信息化系统、安全防护系统、自动化系统、矿山专用车、重型工业装备、矿山机械、通用设备、冶金设备、金属制品、电子产品、安防产品、计量器具、仪器仪表、防爆电气、机电设备……
露天矿卡车电池更换
深圳精智机器有限公司
深圳精智机器有限公司致力于高端全智能立体车库、停车管理系统、各类充换电机器人、智能机器人的产品研发、制造、工程实施及后续服务,是积聚了大批机器人技术、应用光学、现代控制理论、先进机构设计理论等方面优秀人才的高新技术企业。
凭借先进技术、自主创新的专利产品在所涉及领域均为技术龙头。深圳精智机器有限公司已取得了国家质检总局颁发的停车设备A级制造资质及安装资质,执行了多种类型的项目实施,也成为了机械停车设备行业被学习效仿的标兵。
外骨骼辅助安装作业
上海傲鲨智能科技有限公司
上海傲鲨智能科技有限公司(简称ULS Robotics 傲鲨智能)是一家基于外骨骼技术平台的机器人科技公司,主要针对B端工业市场提供外骨骼机器人产品和配套解决方案。公司已与多家国际知名汽车品牌商、大型国际机场、工业物流等企业达成合作意向。
傲鲨智能是国内为数不多的能够自主研发并掌握核心技术的外骨骼机器人科技公司。公司致力于打造外骨骼机器人技术平台,产品研发打散到芯片级,所有核心部件均已申请专利,无任何国外卡脖子核心部件。对未来产品量产降低成本及可持续开发奠定了坚实基础。
煤矿机器人集群协同调度
天地科技股份有限公司
天地科技股份有限公司是中国煤炭科工集团有限公司控股的上市公司。
公司现有产业板块基本覆盖了煤炭行业全产业链,包括勘探、设计、煤机装备、安全技术与装备、煤矿建设、煤矿运营、生态治理、清洁能源高效利用等技术与产品为一体的集成式服务,是世界范围内拥有完整煤炭行业产业链布局的企业之一,部分产品(服务)达到了国内外一流水平。
作者 | 陆柒




建筑领域机器人应用优秀场景公示名单


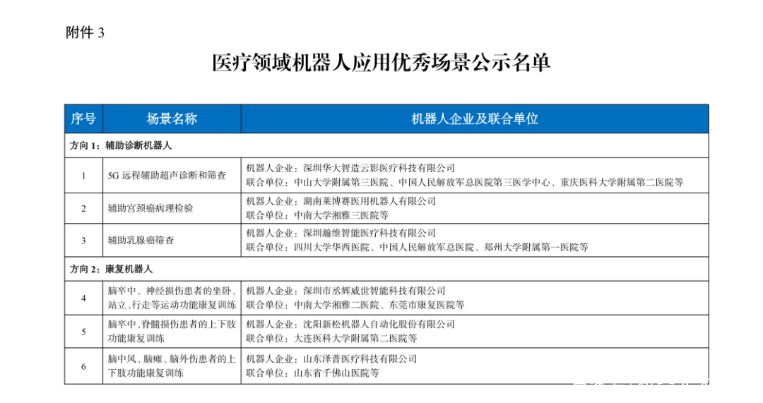
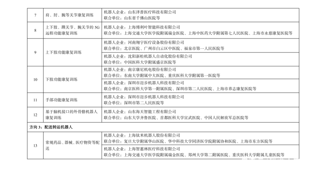
医疗领域机器人应用优秀场景公示名单





矿山领域机器人应用优秀场景公示名单



